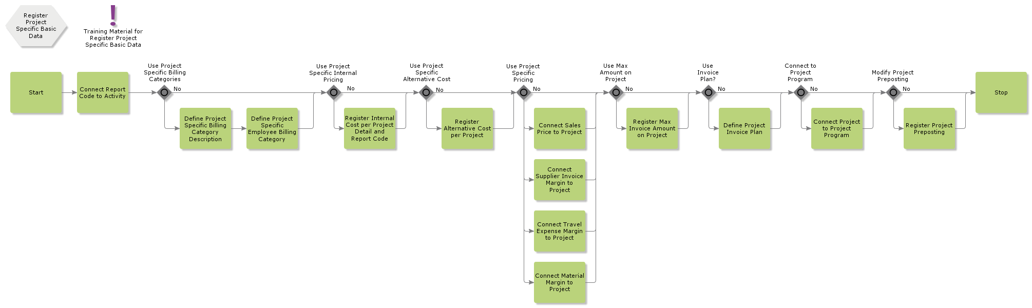
Define Project Specific Employee Billing Category Project Project Pricing, BDR Register Max Invoice Amount on Project Max Invoice Amount Connect Report Code to Activity Project Navigator Register Project Preposting Project Connect Sales Price List to Project Project Connect Material Margin to Project Project Connect Project to Project Program Projects Register Internal Cost per Project Detail and Report Code Internal Price Define Project Invoice Plan Invoicing Plan Connect Travel Expense Margin to Project Project Connect Margin List to Project Project Define Project Specific Billing Category Description Project Register Alternative Cost per Project Employee Alternative Cost
RegisterProjectSpecificBasicData